-
摘要 对南钢1#高炉采用全干法除尘及TRT机组升级改造的工艺流程、设备参数及实践应用进行总结分析。经过生产实践证明,设备升级改造总体运行稳定,除尘效果好,发电收益可观,顶压相对波动小,对发展高炉环境节约型生产模式起到重要作用。
关键词 高炉 干法除尘 TRT
1 概述
近年来,钢铁企业已经到了生死攸关的关头。主业不盈利反而亏损严重,而且国家现在对重工业企业环保要求极高,排放不达标,企业将面临停产整顿,甚至关停,这样就迫使企业转型升级。南钢1#2000m3高炉是企业走向大型化、环境友好型的排头兵。历经十来年,总体指标在同级别的高炉上排名靠前,也为南钢发展转型做好榜样,为进一步装备升级提供有力帮助。生产这些年来也存在一些设备环保问题,尤其湿法除尘和TRT。湿法除尘主要是水洗煤气,水量消耗大,煤气含尘量相对高,对比肖夫、TRT、热风炉造成一定危害,影响其使用寿命。而TRT机组随着冶炼强度的提高,再加上湿法除尘的影响,发电量已经不能满足当代生产要求。故南钢将湿法除尘和TRT改造升级作为企业转型升级的重点项目,为公司整体转型做铺垫。
2 干法除尘、TRT 升级改造
2.1 干法除尘原理
高炉煤气经过重力和旋风除尘后,进入干法除尘箱体,通过滤袋过滤。煤气中较小粉尘经过滤袋时,被粘附在滤袋表面形成灰膜。当布袋工作一段时间后,表面的灰尘厚度增加,阻力增大。此时利用氮气对滤袋表面进行反吹清灰,灰尘进入箱体锥部,再利用氮气或净煤气通过管道集中运输至大灰仓,定期清理灰仓内灰尘。
2.2 干法除尘简单工艺流程

布袋除尘主要设备技术参数如表1。

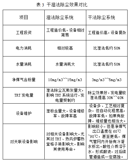
干湿法除尘效果对比见表3。

干法布袋除尘系统具有除尘效果好、净煤气温度高、TRT发电量大、节水、节电、环保等优点。但布袋除尘对温度有严格要求,正常使用温度100℃~~260℃,280℃的时间不超过20min,超过300℃的时间不超过5min,累计不超过30min。高炉在正常生产时顶温一般在150℃~~250℃左右,但在生产中遇到不正常时,如上料故障,气流紊乱等一系列问题所导致的低料线、悬料、管道等现象引起的温度升高超标时,必须通过炉顶打水控制温度在范围之内,防止布袋烧穿。
而湿法除尘技术相对成熟稳健,总体造价低、运行可靠等优点。但是相对于干法,湿法维护费用相对高,占地面积大且环境污染大,尤其是水处理、污泥处理。并且布袋除尘箱体与箱体之间都是独立的,万一有哪个箱体有故障维修方便也安全,对正常生产不造成影响。干法除尘与湿法除尘相比较,各有利弊。但是总体比较干法除尘相对较好,节能环保,也是国内钢厂发展方向,
2.3 TRT 机组的透平主机升级改造
机壳、静叶调节机构、润滑油系统利旧,新制并更换原有湿式透平主机的进口圈、密封套、括压器、转子、静叶承缸、联轴器及护罩、支撑轴承及止推轴承等,使1#高炉TRT机组发电容量额定功率由9000kW提高为 12000kW;TRT入口管道快切阀附近增加加药阻垢装置,确保透平静叶不应出现积盐、积灰现象。煤气净化由湿法改干法后,发电量可增加30% ~~45% 。TRT采用高精度顶压稳定控制技术(3H-TRT系统),要求炉顶压力波动在3kPa以内。
TRT改造前后参数对比见表2。

3 改造后效益
通过对比发现,干法除尘投用后降本效果显著。
直接效益如:原来比肖夫洗涤水设计流量为1300m³/h,采取循环使用。按循环率90%计算,每小时需补水130 m³/h,年补水量费用约为240万元/a。TRT发电量显著提高,通过实际运行每小时提高2563kW,年毛估增效1100万。还有洗涤水加药处理费用、污泥处理费用、设备维修费用等,年毛估费用在200万左右。
间接效益:净煤气出口温度由平均35℃上升到85℃,热风炉送风温度理论上能提高20℃~~30℃。风温每提高100℃,燃料消耗降低20kg/t,按平均提高风温25℃,消耗降低5kg/t,按日产铁4900t/d,综合燃料800元/t,年降本增效705.6万元/a。顶压波动减小4kPa,有利于高炉炉况的稳定顺行。
4 干法除尘存在的一些问题
4.1 喷水降温与腐蚀问题
干法除尘系统煤气温度相对高,高温煤气并入煤气总管网必须降温处理,最简易的方法时喷水。喷水的目的是降低煤气温度而不是洗涤,故喷水量一般不大。因为高炉煤气中含有部分酸性气体和可分解的盐类物质,通过喷水后形成腐蚀性很强的酸液,对煤气管道、阀门、膨胀器等造成一定腐蚀。高温煤气管网在气温很低时也有冷凝水析出,不喷水同样会形成酸液,腐蚀现象同样存在。
解决腐蚀问题建议对部分管道采用增加防腐涂层或采用防腐材质管道,也可以增大喷水量降低酸液PH值,稀释酸性性能。或者直接喷洒碱性液体,中和酸液,形成PH值稳定在7左右的中和液体。高炉采用加低氯助剂也可以减少喷洒析液的氯负离子含量,从而大大降低酸液的腐蚀性能。
5 结语
南钢1#高炉采用全干法除尘及TRT机组升级改造,生产实践证明,设备升级改造后总体运行稳定,除尘效果好,发电收益可观,顶压相对波动小,对发展高炉环境节约型生产模式起到重要作用,而且取得了可观的经济效益。
(责任编辑:zgltw)







