超低碳炼铁技术路径分析
时间:2025-05-06 00:32 来源:炼铁技术 作者:zgltw 点击:次
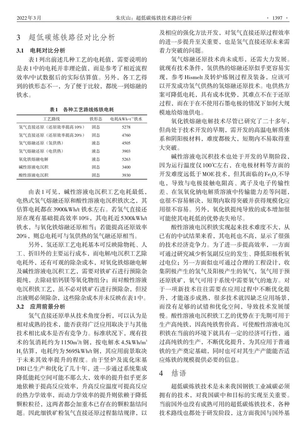
摘 要: 2060年碳中和目标既使我国钢铁工业未来发展面临巨大挑战,又为其提供了换道超车的发展机遇。本文对绿氢直接还原、氧化铁熔融还原、碱性溶液电沉积铁、酸性溶液电沉积铁的发展历史和技术现状进行了综述。在全绿电炼铁场景下,本文对各种技术路线的理论和实际耗电进行了估算,从技术成熟度、电耗、技术难度、应用前景等方面,对各技术路径进行了对比分析,发现碱性溶液电沉积铁电耗最低,酸性溶液电沉积铁和电供热氢气熔融还原次之。从技术难度上看,氢气直接还原、酸性溶液电沉积铁技术难度较小,且都已完成一定规模的中试,氢气熔融还原炼铁、碱性溶液电沉积铁和氧化铁熔融电解炼铁技术都还处于概念或技术发展早期阶段。综合来看,氢气直接还原、酸性溶液电沉积铁和氢气熔融还原炼铁路线可望发展成为有竞争力的超低碳炼铁技术,而碱性溶液电沉积铁和氧化铁熔融电解炼铁技术难度较大,短期内恐难以取得较大突破。 关键词: 超低碳炼铁;直接还原;氢冶金;电冶金;氢气熔融还原
|
- 上一篇:大高炉小高炉随侃十
- 下一篇:大小高炉在操作上的区别







