-
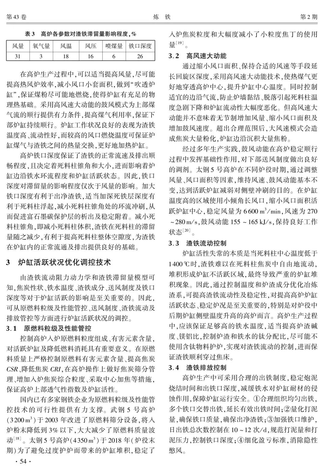
基于炉缸渣铁滞留量的高炉炉缸活性研究 刘彦祥1,郭子昱1,焦克新1,张建良1,徐益军2,丁 望2,杨耀明2 (1. 北京科技大学冶金与生态工程学院,北京 100083;2. 湖南湘潭钢铁有限公司炼铁厂,湖南 湘潭 411100) 摘 要:针对国内外对炉缸活性表征不明晰的问题,建立以炉缸渣铁滞留量表征炉缸活性的模型,定量分析高炉操作参数对炉缸活性的作用比重,并提出提高炉缸活性的操作手段。结果表明:①渣铁焦物性对渣铁滞留率的影响顺序为:铁水温度>CSR>焦炭粒度>CRI>炉渣碱度>镁铝比;②去除滞留率对滞留量的影响,高炉操作参数对渣铁滞留量的影响顺序为:风量>铁口深度>风温>风压>喷煤量>氧气量;③高炉生产中,可采用原燃料粒级及性能管控技术、高风速大动能操作技术、渣铁流动控制技术、渣铁排放管控技术高效调控炉缸活跃状态。
关键词:高炉;炉缸;炉缸活性;渣铁滞留率;渣铁滞留量;操作参数







(责任编辑:zgltw)







