-
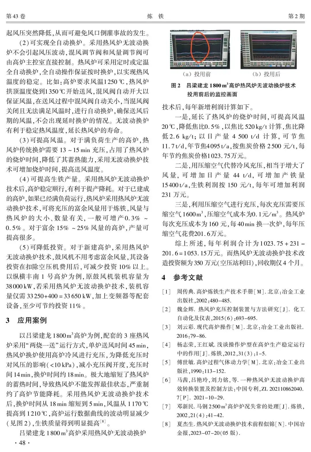
浅谈热风炉无波动换炉技术的优势及应用 符政学,刘力铭,刘力源,艾水生 (河南省豫兴热风炉工程技术有限公司,河南 郑州 450008) 摘 要:对热风炉无波动换炉技术优势及应用效果进行了阐述。针对热风炉传统换炉方式存在的弊端,提出了一种热风炉无波动换炉技术,采用独立的供风系统,由空压机供风对热风炉进行充压。热风炉无波动换炉技术除了不会引起风压波动外,还具有可避免风口倒灌、可实现全自动换炉、可提高风温、可提高生铁产量、可降低投资等技术优势。采用无波动换炉技术后,热风炉换炉时间缩短、风温提高,以吕梁建龙1800m3高炉为例,热风炉换炉时间从18min缩短到5min,风温从1170℃提高到1210℃,改造投资额为350万元,回收期仅4个月。
关键词:高炉;热风炉;充压;风压波动;换炉时间




(责任编辑:zgltw)







