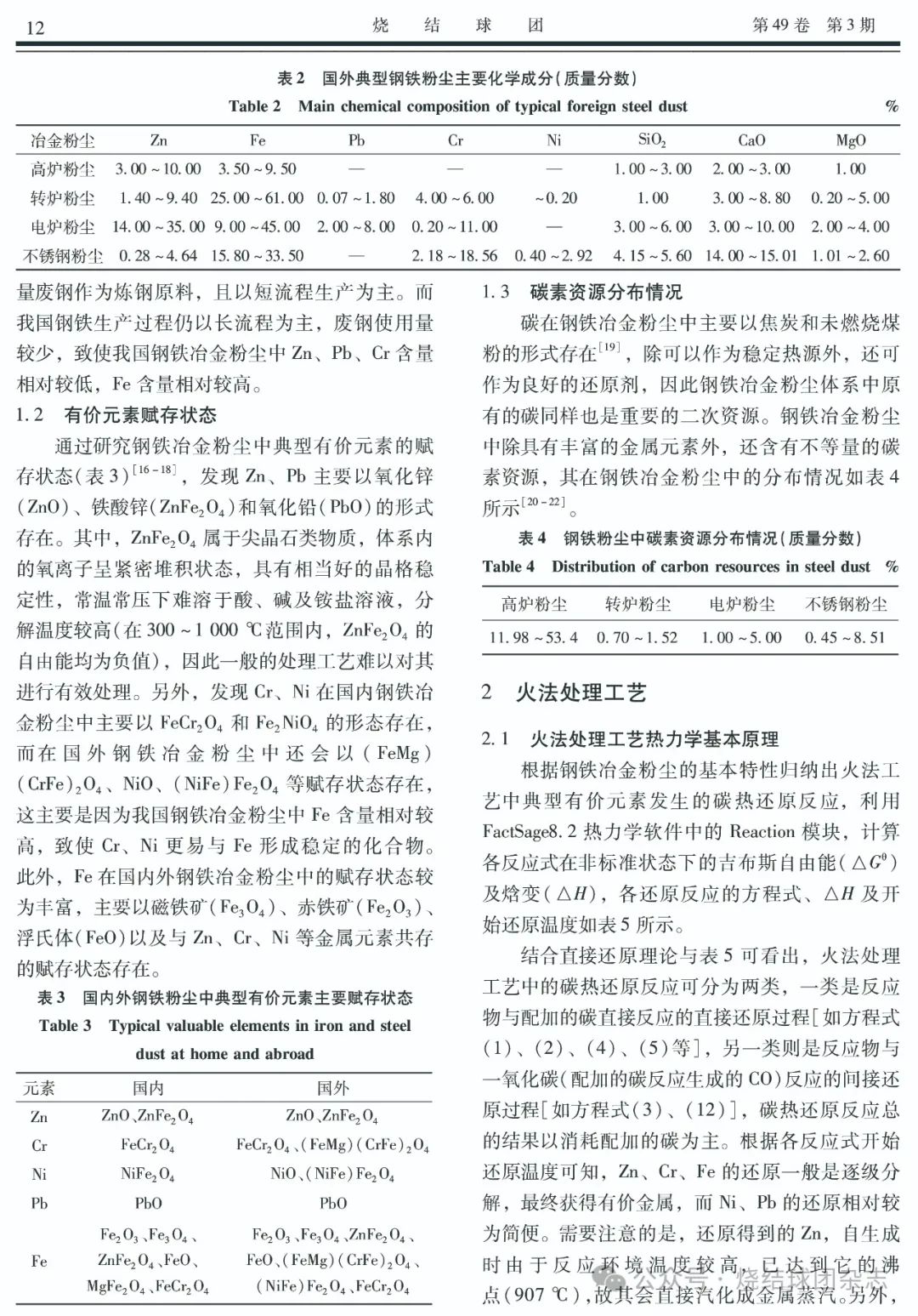
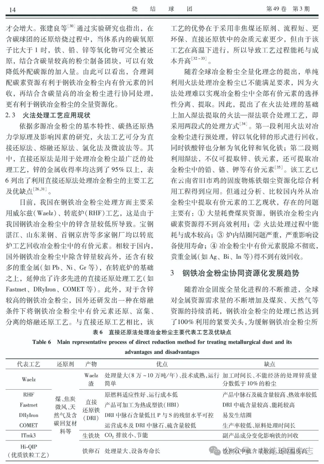
-
火法处理钢铁粉尘中有价元素研究现状及展望 邢磊1,张良进1,杜培培2,李智慧1,龙跃1 (1.华北理工大学 a.冶金与能源学院;b.现代冶金技术教育部重点实验室,河北 唐山 063210;2.东北大学 冶金学院,辽宁 沈阳 110819) 摘要:针对国内外钢铁冶金粉尘的化学组成和各有价元素的赋存状态,本文比较了国内外提取钢铁冶金粉尘有价元素的工艺现状,并基于热力学基本原理,着重分析了火法处理工艺的影响因素及存在的问题。在此基础上,围绕钢铁冶金粉尘协同资源化问题,提出高效利用粉尘自身所含碳素资源,采用火法富集—湿法分离提取—尾渣资源化工艺是我国冶金行业未来实现钢铁冶金粉尘全量资源化的一条有效途径。 关键词:钢铁冶金粉尘;有价元素;火法富集;湿法分离提取;尾渣资源化;碳素资源 







(责任编辑:zgltw)







