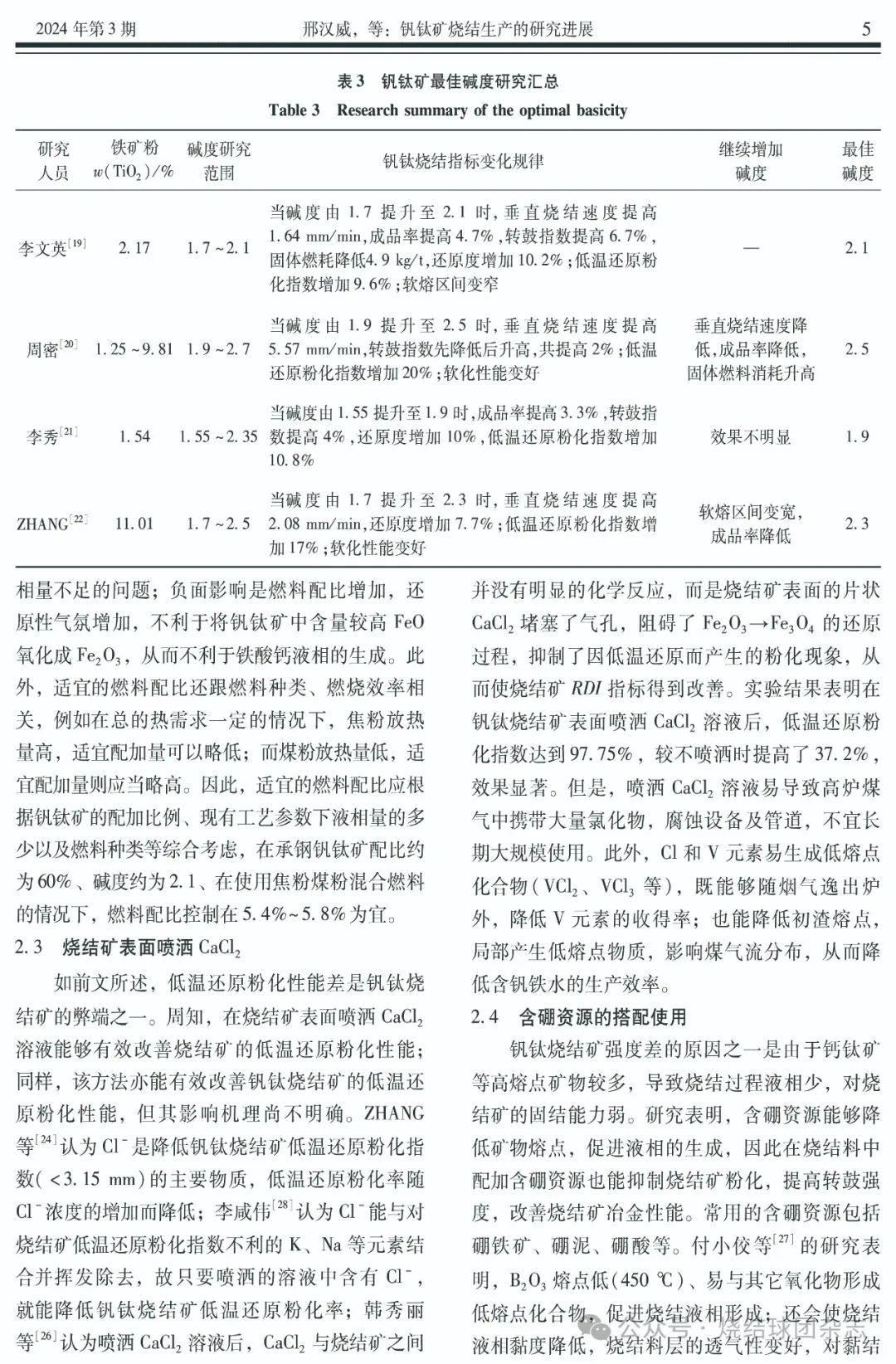
-
钒钛矿烧结生产的研究进展 邢汉威1a,姜鑫1,张付林2,纪恒3,靳亚涛3,隋孝利3,沈峰满1 (1.东北大学 a.冶金学院 b.多金属共生矿生态化冶金教育部重点实验室,辽宁 沈阳 110819;2.鞍钢股份有限公司 炼钢总厂,辽宁 鞍山 114021;3.河钢股份有限公司 承德分公司,河北 承德 067101) 摘要:本文归纳了钒钛矿的烧结特点,分析了钒钛烧结矿强度差、低温还原粉化现象严重的主要原因,介绍了增加铁酸钙黏结相量、控制燃料配比、控制烧结温度、配加褐铁矿、强化制粒、复合造块及烧结矿表面喷洒CaCl₂/B₂O₃溶液等能够改善钒钛矿烧结指标的技术措施,展望了钢铁企业钒钛矿强化烧结面临的问题及解决方案。 关键词:钒钛烧结矿;钙钛矿;褐铁矿;含硼矿物;转鼓强度 








(责任编辑:zgltw)







