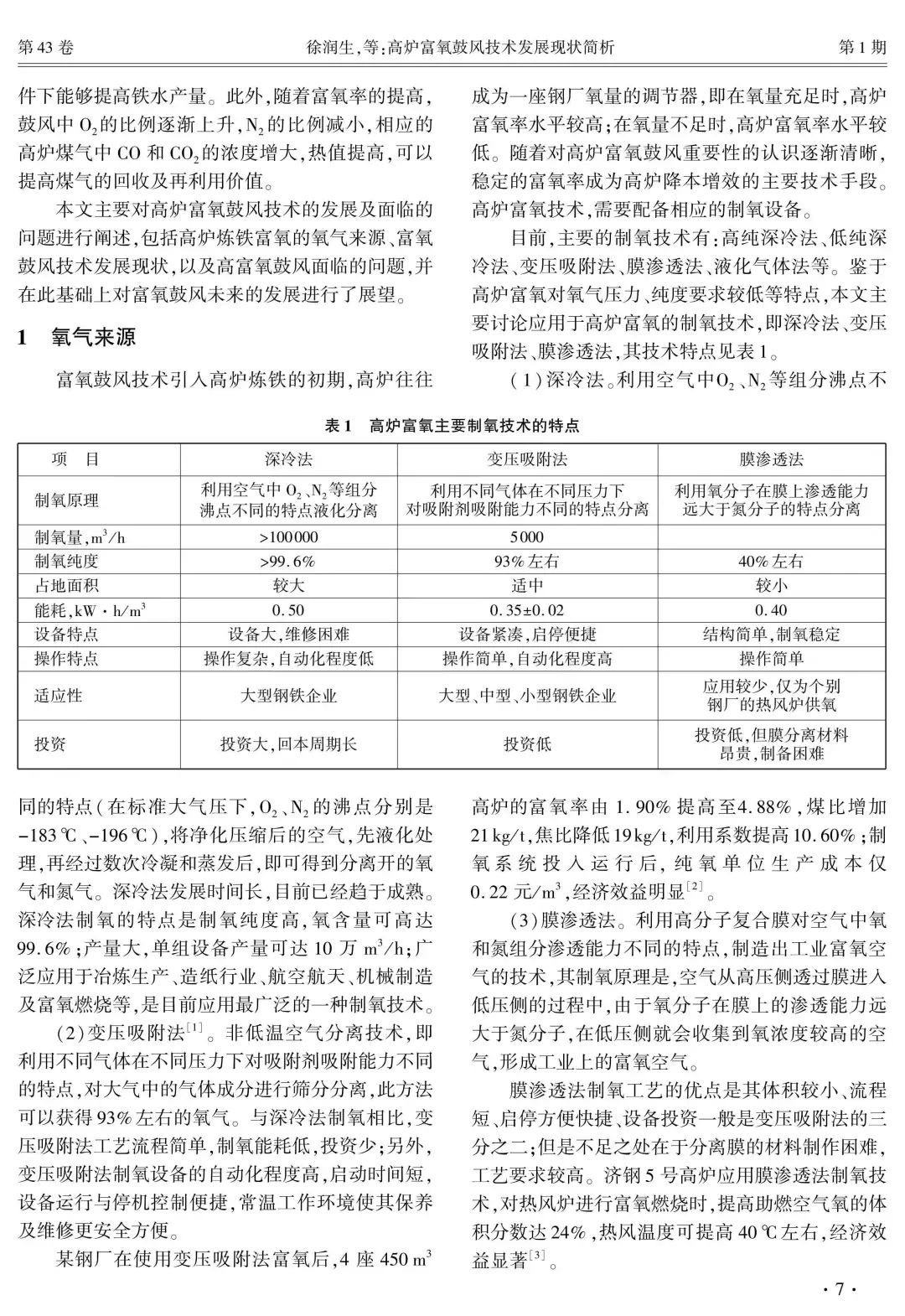
-
高炉富氧鼓风技术发展现状简析 徐润生1,2,赵 鹏1,张建良2,叶 涟2 (1.北京科技大学钢铁冶金新技术国家重点实验室,北京 100083;2.北京科技大学冶金与生态工程学院,北京 100083) 摘 要:高炉富氧鼓风技术取得了明显进展,如新型氧煤枪、SIP等先进高比例富氧技术的推广应用,而面临的难题主要是,高比例富氧后,高炉呈现“上冷下热”和边沿气流发展等状况,影响高炉稳定顺行。2020年,新疆八钢开启氧气高炉冶炼实践,第一阶段实现35%高富氧冶炼目标,第二阶段试验将引入欧冶炉CO2脱除后的煤气,打通煤气循环的工艺流程,实现50%的超高富氧技术突破。展望未来,高炉发展方向是富氧率、喷煤量不断提高,并逐渐步入高富氧大喷煤的背景中,最终走向全氧高炉冶炼。
关键词:高炉;富氧鼓风;富氧率;氧煤枪;序列脉冲喷吹技术






(责任编辑:zgltw)







