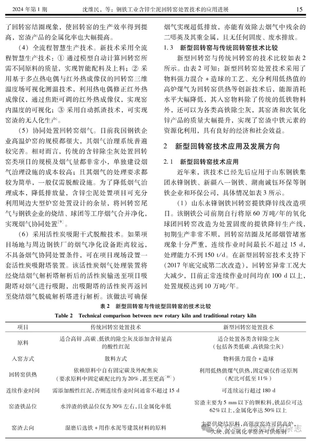
-
钢铁工业含锌尘泥回转窑处置技术的应用进展 沈维民1a,叶恒棣1,张志波1a,倪桂虎2,李谦1b (1.中冶长天国际工程有限责任公司 a.湖南中冶长天节能环保技术有限公司;b.工程技术研究中心,湖南 长沙 410205;2.山东钢铁集团永锋临港有限公司,山东 临沂 276624) 摘要:钢铁冶炼过程(炼铁、炼钢)会产生大量的含锌尘泥,该尘泥不宜直接返回炼铁工序,一般以厂内长期堆存或外委等方式进行处理。随着我国钢铁企业“固废不出厂”“循环经济”“绿色制造”等新理念的深入推进,在钢铁厂内部采用新型回转窑技术直接处置含锌尘泥成为大势所趋。本文介绍了传统回转窑处置含锌尘泥技术的工艺流程,从原料、生产过程和产品特点等方面分析其不足,提出采用原料造球、多喷孔分级进风等创新技术的新型回转窑处置技术,该技术明显提高了回转窑处置能力,缓解了回转窑结圈,已相继在永锋钢铁、八一钢铁、诚钰环保等钢铁企业和环保公司稳定运行,产生了良好的经济与社会效益。该技术在多固废协同处置、热渣干式冷却等方面具备应用前景。 关键词:钢铁企业;含锌固废;回转窑;资源循环 






(责任编辑:zgltw)







