-
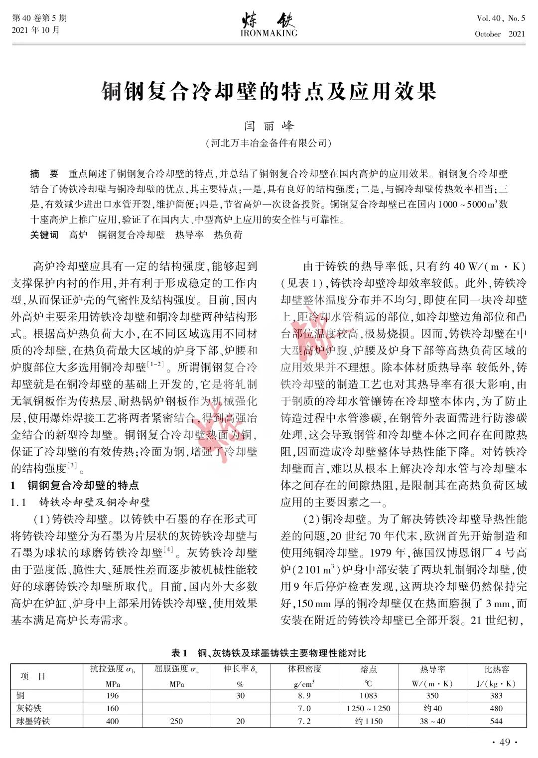
铜钢复合冷却壁的特点及应用效果 闫丽峰 (河北万丰冶金备件有限公司) 摘 要 重点阐述了铜钢复合冷却壁的特点,并总结了铜钢复合冷却壁在国内高炉的应用效果。铜钢复合冷却壁结合了铸铁冷却壁与铜冷却壁的优点,其主要特点:一是,具有良好的结构强度;二是,与铜冷却壁传热效率相当;三是,有效减少进出口水管开裂,维护简便;四是,节省高炉一次设备投资。铜钢复合冷却壁已在国内1000~5000m3 数十座高炉上推广应用,验证了在国内大、中型高炉上应用的安全性与可靠性
关键词 高炉 铜钢复合冷却壁 热导率 热负荷




(责任编辑:zgltw)







