-
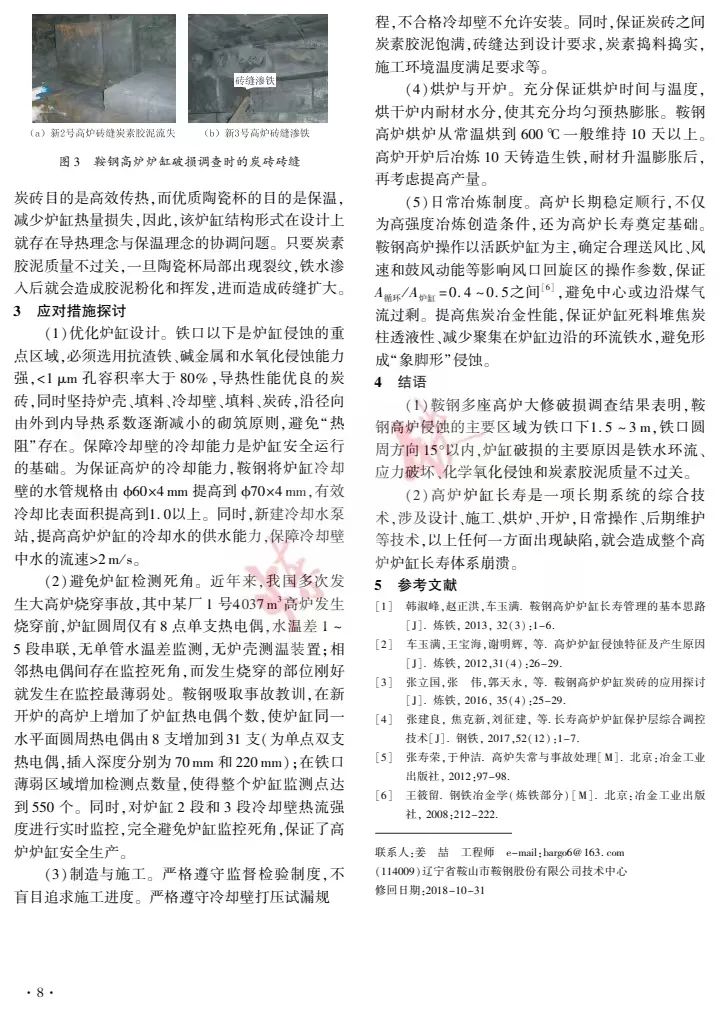
鞍钢高炉炉缸异常侵蚀的原因及对策探析 姜 喆 车玉满 郭天永 谢明辉 李建军 (鞍钢股份有限公司) 摘 要 对鞍钢近年来高炉炉缸破损调查情况进行了阐述。从炉缸侵蚀的状况来看,铁水环流、炭砖应力破坏、化学氧化侵蚀和炭素胶泥的质量不合格是鞍钢高炉炉缸异常侵蚀的主要原因。另外,基于对炉衬侵蚀原因和特征的分析,提出了应从设计、制造与施工、烘炉、开炉和日常生产操作等方面采取有措施,以延长高炉炉缸使用寿命。
关键词 高炉 炉缸 侵蚀 铁水环流 化学侵蚀




(责任编辑:zgltw)
摘 要 对鞍钢近年来高炉炉缸破损调查情况进行了阐述。从炉缸侵蚀的状况来看,铁水环流、炭砖应力破坏、化学氧化侵蚀和炭素胶泥的质量不合格是鞍钢高炉炉缸异常侵蚀的主要原因。另外,基于对炉衬侵蚀原因和特征的分析,提出了应从设计、制造与施工、烘炉、开炉和日常生产操作等方面采取有措施,以延长高炉炉缸使用寿命。 关键词 高炉 炉缸 侵蚀 铁水环流 化学侵蚀


