-
柳领君 1 张玉亭 2
1 河北环学环保科技有限公司;2 河北绿业环保科技有限公司
摘 要 围绕《河北省打赢蓝天保卫战三年作战计划(2018-2020年)》,推进钢铁行业超低排放改造,着力减少大气污染物排放,实现重点行业绿色发展,特对处理烧结/球团烟气中的活性焦脱硫脱硝方法进行论述。
关键词 烧结 球团烟气活性焦法脱硫脱硝一体化
目前,烧结/球团烟气脱硫技术中应用较多的是氨法,脱硝技术则应用选择催化还原(SCR)工艺较为广泛。这些脱硫脱硝单独处理的技术存在不少问题:如石灰石—石膏法工艺生成的大量硫酸盐难以处理,SCR 法以氨为还原剂则存在运输储存困难,工艺复杂,产生二次污染问题。因此,在经济性、资源利用效率等方面具有明显优势的脱硫脱硝一体化技术成为近年来研究的热点。
活性焦脱硫脱硝技术除了能脱除二氧化硫、氮氧化物,还能同时脱除烟气中的烟尘粒子、汞、二噁英、呋喃、重金属、挥发性有机物及其它微量元素,同时还具有工艺简单,成本低与可资源化利用等特点〔1〕。因此,发展活性焦脱硫脱硝技术,有利于控制烧结/球团污染物排放以及经济的可持续发展。
1 活性焦脱硫脱硝技术概述
活性焦脱硫脱硝技术是利用活性焦的吸附功能,同事脱除烟气中硫氧化物、氮氧化物、烟尘,并回收硫资源的干法烟气处理技〔1〕,美国政府调查报告认为,该技术是最先进的烟气脱硫脱硝技术。国外于 20 世纪 60 年代开始开发该技术,并于 20 世纪 70 年代进行工业示范,20 世纪 80 年代开始工业应用。目前该技术已应用于处理各种工业废气,如燃煤锅炉烟气、烧结机烟气和垃圾焚烧烟气,涉及化工、电力、冶金等多个行业〔2〕。国内具有自主知识产权的活性焦烟气脱硫技术,主要依托“十五”863 计划-《可资源化烟气脱硫技术》项目的科研成果,先后经过实验室试验、中间试验和工业化应用的检验和完善,目前已成功应用
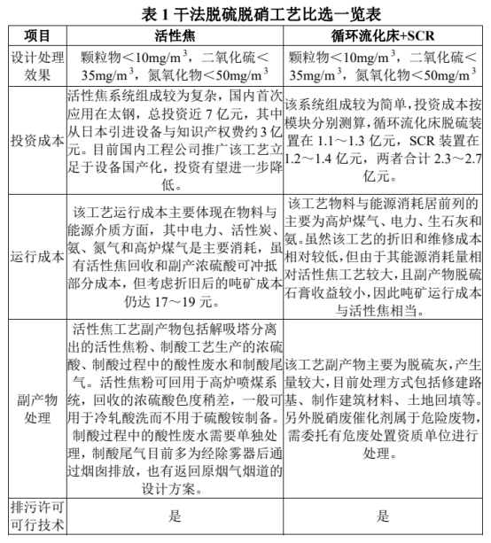
于电厂锅炉、有色冶炼系统的环境烟气及制酸尾气治理系统中。2 常用的干法烟气脱硫脱硝工艺对比目前,较为常用的干法烟气脱硫脱硝工艺主要为活性焦工艺和“循环流化床+SCR”工艺,本次评价从工程应用、投资成本、运行成本、副产物处理等方面,对两种工艺进行比较分析,详见表 1。


从上表分析,活性焦工艺与“循环流化床+SCR”工艺同为《排污许可证申请与核发技术规范钢铁工业》(HJ846-2017)中可行技术,均有工程应用的实例和业绩支撑,两者从工程应用、投资成本、运行成本、副产物处理方面优劣势交互呈现:活性焦工艺系统组成较为复杂,因此占地面积较大、投资相对较高,但其副产物回收利用率也较高,且可实现多污染物一体化处理;“循环流化床+SCR”工艺系统较为简单,因此占地面积较小、投资成本较低,但副产物脱硫灰产生量较大。3CSCR 活性焦脱硫脱硝装置(第二代逆流活性焦脱硫脱硝技术的装置)工艺
3.1 CSCR 活性焦脱硫脱硝装置概述
活性焦脱硫、脱硝装置从烟气与活性焦床层走向可分为交叉流和逆流两种,其中第一代交叉流(垂直流)CSCR 技术 1967 年开始出现,因为该技术存在脱硫、脱硝效率低、操作安全性差、能耗高等方面的问题,1989 年德国 WKV 发展出了第二代逆流 CSCR 技术,该项技术被英特佳公司实现工程化。从 1989 年起欧洲奥地利、德国开始广泛使用逆流脱硫、脱硝技术,替代之前的交叉流(垂直流)脱硫、脱硝技术,2010年逆流技术首先在韩国现代钢铁烧结烟气净化应用。
国内第一套 CSCR 活性焦脱硫、脱硝装置已经在邯郸钢铁公司投产运行。目前奥地利英特佳公司已研发了第二代逆流活性焦脱硫、脱硝(缩写为 CSCR)技术。
CSCR 烟气脱硫、脱硝净化系统是在同一套装置中完成吸附和催化还原反应过程。吸附剂和催化剂选用特殊性能的活性焦,烟气自下而上,活性焦自上而下,两者逆流接触,活性焦连续地从吸附塔底部排出,输送到解吸塔进行解吸,解吸后的活性焦再进入系统循环使用。
活性焦烟气净化工艺主要由烟气除尘系统、吸附系统、氨水储存及供应系统、解吸系统、制酸系统等组成。具体工艺过程描述见工程分析章节,工艺过程简图见图1。


3.2 CSCR 活性焦脱硫脱硝装置技术特点
较第一代交叉流技术,逆流CSCR技术特点如下:
①逆流接触活性焦与烟气逆流接触,活性焦自上而下流动、烟气自下而上流动:高SO2浓度的烟气与排出之前的活性焦均匀接触,活性焦饱和度好,再生负荷小;新活性焦和再生活性焦与排出烟气接触,保证烟气脱硫、脱硝效果。第一代交叉流技术与第二代逆流技术原理见图2。其中,左图为逆流,右图为交叉流。

②系统阻力小
饱和活性焦和粉尘从反应器下部及时排出,系统阻力小,节约引风机用电。
③脱硫、脱硝分段脱硫、脱硝分段,烟气先进入脱硫段,即烟气脱硫后进入脱硝段,且脱硫效率较高,烟气进入脱硝段后,开始喷氨脱硝,氨不参与脱硫反应,氨消耗量少并且生成硫酸氢铵的副反应少,活性焦在床层中能保持好的脱硫、脱硝性能,脱硝效率高。一般的脱硝系统脱硝效率40%及以下很容易达到,而欲将脱硝效率从40%提高到85%烟气反应停留时间需要增大到数倍,本技术吸附塔脱硝床层的脱硝效率可以达到85%~90%。
④模块高向多层布置节省占地
每个模块由脱硫、脱硝单元高向叠加而成,两个模块再高向叠加布置,节省占地。具体布置情况示意图见图3。

⑤在线检修
吸附塔为单元模块化设计,每个单元出入口均设有隔离措施,当其中一个单元需要检修时可以关闭,待冷却通气后,可从人孔进入检修。这种设计可以提高系统的作业率,保证系统长期稳定的运行。
烟气分为2路经2台增压风机增压后,再各分为2路,共4路烟气分别进入对应吸附塔。每路烟气在吸附塔进、出口处分别设置控制蝶阀,保证每子系烟气的独立性。整个烟气净化系统共有2系吸附塔,每个吸附塔由20个模块组成,整个净化系统共计40个模块。每个模块由脱硫床层和脱硝床层叠加而成。每2个模块上下再叠放在一起,称做“双层模块”,每5个这样的双层模块排成一列,称为“单元”,分别命名为ABCD共4个单元,每单元含10个模块。每2个单元组成一个“吸附塔”,处理1路烟气。吸附塔内的单元、模块、床层的布置详见图4。

⑥解吸塔设100%备用提高CSCR系统的可靠性
设2台解吸塔,互为热备用,单台解吸塔可以处理全部的需要再生的活性焦,不会因为解吸塔故障引起系统停车。
3.3 CSCR 活性焦脱硫脱硝装置工艺原理
①脱硫脱硝原理
利用活性焦的吸附和催化性能,将烟气中的SO2吸附,同时部分发生催化氧化反应并遇水生成硫酸;在脱硝活性焦床层中烟气中的NOx和氨气在活性焦催化作用下,发生氧化还原反应生成氮气,达到脱硝的目的;其他污染物烟尘、二嗯英等吸附于活性焦表面。具体见图5、图6。
SO2吸附具体过程如下(*表示吸附状态):
物理吸附(SO2分子的向活性焦细孔移动)
SO2→SO2*
化学吸附(在活性焦细孔内的化学反应)SO2*+O*→SO3*
SO3*+nH2O*→H2SO4*+(n-1)H2O*向硫酸盐转化
H2SO4*+NH3→NH4HSO4*


脱硝反应过程如下:
NO + NH3+ 1/2O* → N2+ 3/2H2O
NO + C...Red → N2(C...Red:活性焦表面的还原性物质)
②解吸原理
活性焦在输送、吸附、解吸过程中尺寸会变小,为保证脱硫、脱硝效率,需对吸附后的活性焦进行筛分,保证入吸附塔的活性焦粒度。
从吸附塔塔底排出的活性焦进入吸附塔下面的四个链斗输送机中,通过链斗输送机送入风筛装置进行筛分。活性焦粉末和颗粒较小的活性焦被风送入旋风除尘器进行收集后,进入活性焦粉仓,通过吸排车送高炉喷煤系统作为燃料使用;粒度合格的活性焦从风筛装置底部排出
送解吸塔给料缓冲仓进入解吸塔。
解吸塔的作用是脱除活性焦中的 SO2和吸附的其它杂质,主要包括加热段、排气段和冷却段,两者都是由多管换热器组成,拟建工程设置 2 台解吸塔,1 台可承担 100%再生负荷,为保证脱硫脱硝系统连续稳定运行,互为备用。
活性焦通过解吸塔给料缓冲仓加入解吸塔料仓,解吸塔料仓中活性焦通过密封阀进入解析塔加热段换热管,在换热管中,活性焦将被再生炉(燃料为高炉煤气和焦炉煤气)产生的热风间接加热到 390~450℃,活性焦被解吸。
解吸塔内温度较高,为了防止解吸塔内的活性焦自燃,在解吸塔内通入氮气隔绝空气,防止活性焦自燃。惰性气体 N2自上而下通过活性焦流向解吸塔中部的排气段,该位置的压力是系统中最小的,可以防止 SO2 泄漏到冷却段,以免 SO2 被解吸的活性焦再吸附。SO2富气含 N2、CO、CO2、H2O、HCl、HF 和尘,靠调节脱气段出口处的压力,使富 SO2解吸气从排气段排出后进入制酸系统。为了使活性焦的温度降到燃点以下,活性焦再一次向下进入冷却段,在换热管中由环境空气间接冷却到 120℃以下。冷却后的活性焦进入解析塔底部
的集料区域,经解吸塔底部的排料装置排出送至风筛和活性焦振动筛。
通过风筛除尘和振动筛筛分,将细小活性焦和粉尘去除,筛分后的活性焦送回到吸附塔循环使用,细小活性焦和粉尘送高炉喷煤系统作为燃料。
解吸再生过程如下:
硫酸的分解反应
H2SO4·H2O → SO3+ 2H2O
SO3 + 1/2C → SO2+1/2CO2(化学损耗)
H2SO4·H2O + 1/2C →SO2 + 2H2O + 1/2CO2
硫酸氢铵的分解反应
NH4HSO4 → SO3+NH3 + H2O
SO3 + 2/3NH3 → SO2 + 2H2O +1/3N2 NH4HSO4 → SO2+2H2O+1/3N2+1/3NH3
碱性化合物(还原性物质)的生成
-C...O + NH3 = -C...Red + H2O
表面氧化物的生成和消失
-C... + O = -C...O
-C...O + 2/3NH3=-C...+ H2O+1/3N2
二噁英物质的破坏烟气中尘态二噁英在吸附塔内被活性焦移动层的过滤集尘功能捕集,气态的二噁英被活性焦吸附。吸附了二噁英的活性焦在活性焦内强酸环境下氧化分解,在催化剂的作用下将苯环间的氧基破坏,使二噁英发生结构转变裂解为无害物质。
4 结论
烧结/球团工序大量的烟气排放以及严重的环境污染问题使得烟气脱硫、脱硝技术愈发重要。活性焦脱硫脱硝技术具有显著的经济效益及社会效益,完全符合建立节约型社会和经济可持续发展的原则。
5 参考文献
[1] 张红.活性焦联合脱硫脱硝技术及发挥着方向〔J〕.环境与发展,2014 Z1.
[2] 康新园.燃煤烟气脱硫脱销一体化技术研究进展〔J〕.洁净煤技术,2014 06.
(责任编辑:zgltw)







