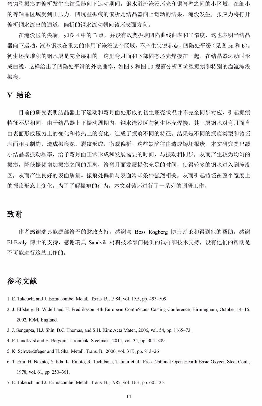
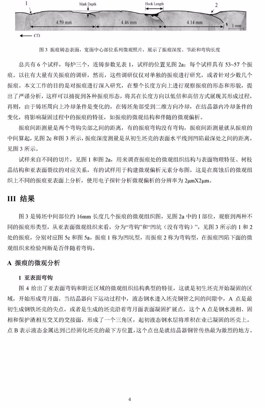
中国炼铁网欢迎您!
会员登陆
|
会员注册
|
会员中心
|
高级搜索
|
网站地图
|
TAG标签
RSS订阅
[
设为首页
] [
加入收藏
]
网站首页
炼铁文化
炼铁快讯
钢铁聚焦
技术经济指标
高炉设备参数
炼铁家园商城
炼铁企业名录
专家委员会
技术文摘库
走访炼铁
求职招聘
在建项目信息
炼铁交流杂志
炼铁影像
关于本站
搜索
检索标题
智能模糊
搜索
热门标签:
交口县,天马
计划,钢铁
装备技术
生产
培训
一座院落
马钢,重型
炼铁
钢价,钢市
铁缘
当前位置:
主页
>
技术文摘库
>
大方坯合金钢825振痕研究
时间:
2019-03-12 15:27
来源:
未知
作者:
zgltw
点击:
次
(责任编辑:zgltw)
顶一下
(0)
0%
踩一下
(0)
0%
------分隔线----------------------------
上一篇:
宣钢 150t 转炉中后期的炉衬维护实践
下一篇:
EH40钢中镍含量对力学性能及焊接HAZ断裂机理的影响
收藏
挑错
推荐
打印
热点内容
细说高炉炉温
钒钛磁铁矿冶炼工艺比较
炼铁高炉热风炉烟气SO2达
玉钢1080m3高炉风口小套破
钢铁企业用水、节水现状
AOD精炼炉冶炼不锈钢原理
2017年中钢协高炉炼铁系统
2017年全国高炉炼铁主要操
高炉炼铁工艺上几个节能
HISmelt熔融还原优化设计及
织梦二维码生成器