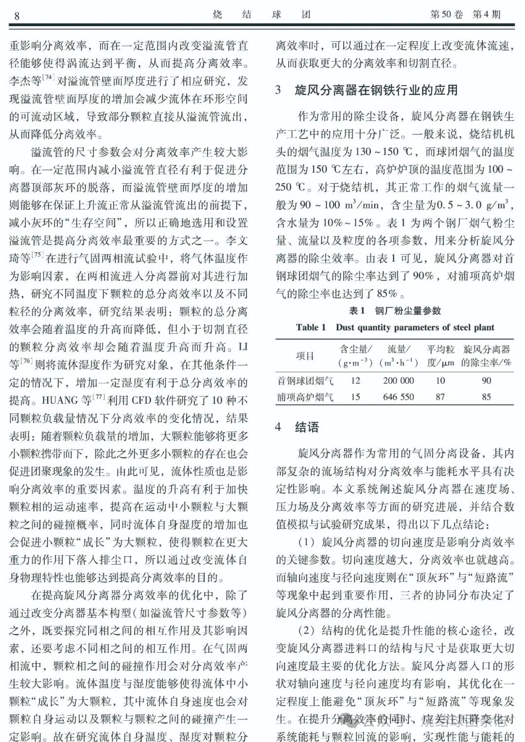
旋风分离器流场分布特性的研究进展续3 时间:2025-09-15 05:13 来源:中国炼铁网 作者:zgltw 点击:次 (责任编辑:zgltw) 上一篇:旋风分离器流场分布特性的研究进展续2 下一篇:中天南通3号高炉降低燃料比的攻关措施