-
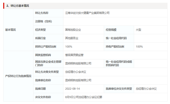
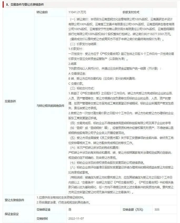
据中国产权网信息显示,11月7日,昆钢控股旗下云南华创文旅大健康产业集团有限公司挂牌出让三家旗下企业100%股权,总起价近1.31亿元。
本次挂牌的三家企业分别是云南昆钢养生敬老有限公司、云南昆钢文化创意有限公司,云南昆钢国际旅行社有限公司,挂牌底价分别为1.1亿元、1960.99万元、64.7万元。
云南昆钢养生敬老有限公司100%股权




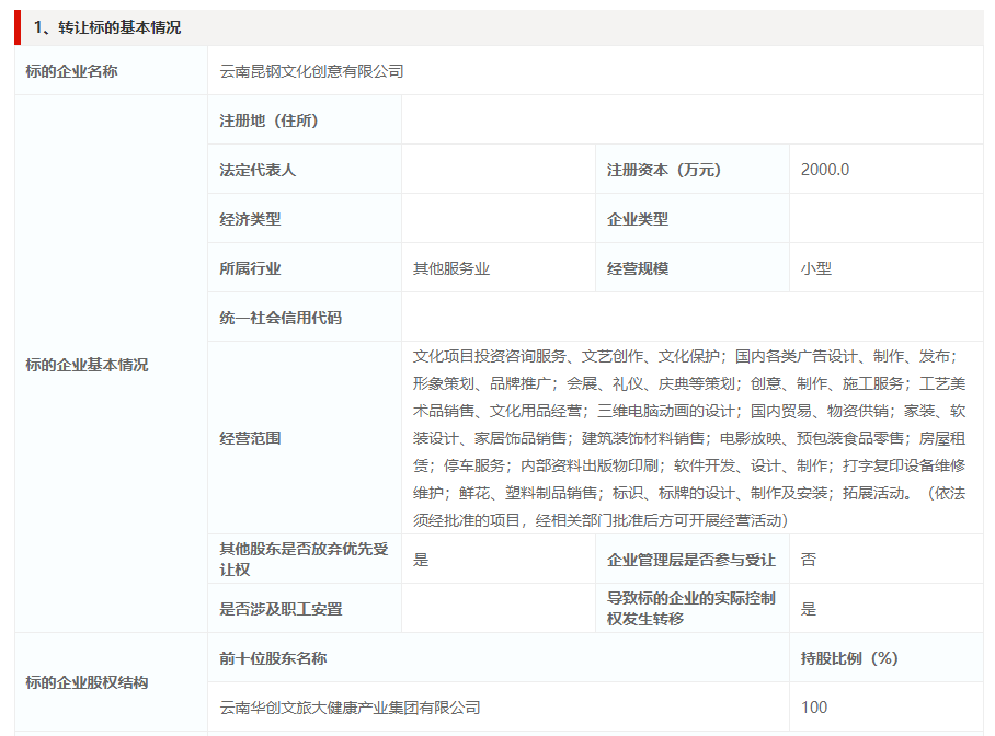
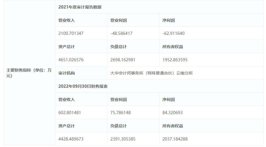
云南昆钢文化创意有限公司100%股权





云南昆钢国际旅行社有限公司100%股权
云南昆钢国际旅行社有限公司成立于1998年7月6日,经营范围包含:旅游活动策划服务,国内旅游业务,出入境旅游业务,户外运动拓展组织,承办会议及商品展览展示活动,组织文化艺术交流活动(演出除外),商旅服务,电子商务,代订客房,客票咨询,商务信息咨询,工艺美术品,保险兼业代理,代理险种:人身意外险、航意险;旅游商品销售;预包装食品的销售(依法须经批准的项目,经相关部门批准后方可开展经营活动)。


(责任编辑:zgltw)







